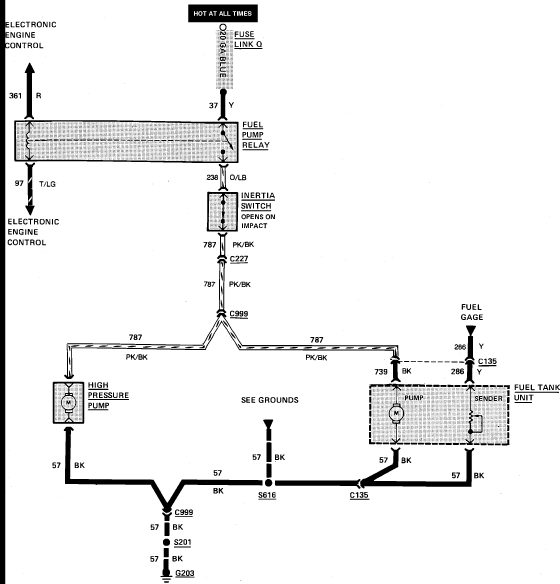
1987 Ford E-350 Fuel pump Wire Diagram

User avatar
12volt Does it
Posts: 18
Joined: Sun Feb 25, 2024 6:50 pm

1987 Ford E-350 Fuel pump Wire Diagram

by 12volt Does it » Tue May 07, 2024 11:29 pm

1987-FordE350- Fuel pump Wiring.gif
1987-FordE350- Fuel pump Wiring.gif (21.53 KiB) Viewed 10795 times

Who is online

Users browsing this forum: No registered users and 1 guest

It is currently Sat May 23, 2026 7:02 am